2015
2015年,ACMG & AMP 联合发表了standards and guidelines for the interpretation of sequence variants (Richards et al Genetics in Medicine 2015)30223-9/fulltext) 具体参考我们之前的文章  指南描述了一种根据一系列标准和证据水平(非常强、强、中等或支持性)对变异进行分类的方法,包括“致病性”、“可能致病性”、“意义不明确”、“可能良性”或“良性”。

2017
2017年1月,AMP & ASCO & CAP 针对癌症基因组解读发表了Standards and Guidelines for the Interpretation and Reporting of Sequence Variants in Cancer 具体参考我们之前的文章
  和2015年发表的文章提供了一套独立不同级别体系,判定的关注点不是致病性,而是临床意义。
- tier I,具有强烈临床意义的变体(A和B级证据);
- tier II,具有潜在临床意义的变体(C或D级证据);
- tier III,临床意义未知的变体;
- tier IV,良性或可能良性的变体

2017年12月,AGCS 发表了 ACGS Best Practice Guidelines for Variant Classification 2017
因为2015年的指南对所有变异都根据疾病和遗传模式进行分类。随着认知的增加,考虑到特定标准的适用性和权重可能因疾病和基因而异,需要对特定基因的变异分类提供更有针对性的指导。 美国ClinGen项目进一步制定这些指南,该项目包括特定疾病工作组和序列变异解释(SVI)工作组,该工作组为调整指南提供建议和协调方法,而本次发表的最佳实践,是2015年指南的第一次更新。 相关历史工作可以在ClinGen 项目组的历史记录 查看(不止于2017年)。
在本次更新中,主要涉及两个部分。
- 证据标准的判定需要结合患者的临床表型进行评估,仅当患者的表型与疾病基因关联一致时才应使用这些标准,涉及 PS2 、PS3 和 PM6 。
- 增加了使用功能实验 能/否 作为 PS3 证据项的说明。
- 针对2015的所有证据项,提供了更详细的补充说明。这里列出部分,详细内容可以参考上述链接原文获取。 
2018
2018年8月,AGCS 发表了 ACGS Best Practice Guidelines for Variant Classification 2018 大概看了下,开始我都恍惚以为是完全一样的内容,后来细看了一下,还是有些区别的发现相比2017年的版本,在2018年对证据项进行了进一步的补充说明。
2019
2019年5月,AGCS 发表了 ACGS Best Practice Guidelines for Variant Classification 2019
- 补充了使用型别作为PP4证据项的示例。
- 对证据项的补充说明进行了进一步的补充完善。 
2020
2020年2月,AGCS 发表了 ACGS Best Practice Guidelines for Variant Classification 2020
- 更新了根据证据项判定最终致病和疑似致病的的标准
| Classification | Combining rules | 
|---|---|
| Pathogenic (a) | 1 Very strong AND ≥1 Strong OR ≥1 Moderate OR ≥2 Supporting | 
| Pathogenic (b) | ≥3 Strong | 
| Pathogenic (c) | 2 Strong AND ≥1 Moderate OR ≥2 Supporting | 
| Pathogenic (d) | 1 Strong AND ≥3 Moderate OR ≥2 Moderate AND ≥2 Supporting OR ≥1 Moderate AND ≥4 Supporting | 
| Likely pathogenic (a) | ≥2 Strong | 
| Likely pathogenic (b) | 1 Strong AND 1-2 Moderate OR ≥2 Supporting | 
| Likely pathogenic (c) | ≥3 Moderate OR 2 Moderate AND ≥2 Supporting OR 1 Moderate AND ≥4 Supporting | 
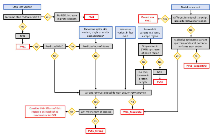
- 对stop loss类型的变异,如何区别PVS1和PM4两个证据项进行了具体描述。 
- 针对检测实验室如何出局报告,及如何在报告中展示证据项信息进行了详细的示例说明。
- 然后惯例性的,又对证据项的补充说明进行了进一步的补充完善。
2024
2024年2月,AGCS 发表了 ACGS Best Practice Guidelines for Variant Classification 2024
重大的更新是在指南中首次纳入了CNV的解读( 2020年,ACMG联合CLinGen,曾单独发表过一篇CNV解读的技术标准: guidelines specific for the interpretation of copy number variants (CNVs)(Riggs et al., 2020)
- 在之前的stop-loss的基础上,针对start-loss 和frameshift类型的变异,增加了PVS1和PM4两个证据项进行了具体描述。 
 因为2024版本是目前的最新版本,同时新增 CNV的解读,内容较多,具体内容单独介绍。参考文章